魔域夺宝奇兵怎么做

今天咱们来聊聊《魔域》里头的夺宝奇兵玩法,这玩意儿说白了就是个挖宝任务,但里头门道可不少。先说门槛,角色得达到25级才能解锁这活动,每天最多能领5张藏宝图,系统自动寻路带你跑图,对新手贼友好。藏宝图还得挑着用重点来了:藏宝图分两种,普通图和

炉石传说潜行者叫什么

最近有很多新玩家在问炉石传说里潜行者这个职业到底叫什么名字,其实这个问题还挺有意思的。如果你是从魔兽世界过来的老玩家,可能更习惯叫他们“盗贼”,但国服炉石官方定名确实是“潜行者”。不管你习惯怎么称呼,这个职业的核心玩法就是快速出击和灵活的操

手机炉石传说怎么登陆

还在为手机炉石传说的登录流程发愁吗?作为一名经常在各类设备间切换的资深炉石玩家,我深知初次接触手机版时那个小小的登录按钮有多么让人困惑。不过别担心,今天我就带你轻松掌握手机端登录的全过程。不少玩家第一次打开游戏时,会下意识地在界面寻找熟悉的

黑魂3运气有什么用

最近很多朋友在问黑魂3里运气这个属性到底有什么用,感觉加别的属性都能直接看到伤害提升,唯独运气好像没什么实际用处。今天就跟大家聊聊这个属性,其实它比你想象中要有用得多。最直接的作用就是提升打怪时的掉落率。你的运气值越高,刷装备和材料就越容易

大话西游三世仙转什么

诸位道友近来在《大话西游》中是否常为三世仙转生方向而纠结?作为历经三次转世的仙族老玩家,今天咱们就聊聊这个让许多中高端玩家头疼的问题。三世仙修正带来的高额仙法抗性犹如天生的铁布衫,如何将这优势发挥到极致,关乎后续战斗体验的方方面面。不少朋友

倩女幽魂手游奶妈带什么宝宝

作为一名资深奶妈玩家,今天跟大家聊聊倩女幽魂手游中奶妈的宝宝选择,这可是直接影响到团队生存和治疗效果的关键因素。在倩女幽魂手游中,奶妈宝宝扮演着非常重要的角色,常见的选择包括白藏主、青莲剑仙、明教主等,关键要看它们的治疗能力和辅助效果是否能

坦克世界怎么显示标识

各位指挥官,今天咱们来聊聊《坦克世界》中一个相当关键却又常常容易被忽视的设置——游戏标识的显示问题。作为一款硬核军事对抗游戏,清晰的信息标识是你掌控战场局势的基础。很多新晋车长可能会发现自己看到的战场信息和老鸟们不太一样,比如坦克图标显示不

三国志13怎么加兵

大家好,作为一位资深三国策略游戏爱好者,今天我来给大家详细讲解一下《三国志13》中如何高效增加兵力。很多新手玩家刚接触这款游戏时,可能会觉得兵力增长缓慢,尤其在面对大规模战役时常常感到捉襟见肘。其实只要掌握了正确的方法,你也能像历史上的名将

九阴真经怎么看延迟

作为一位在《九阴真经》手游中混迹多年的老玩家,我深知网络延迟对游戏体验的影响有多大。特别是在进行轻功对决或是帮派混战时,一瞬间的卡顿就能让你从胜者变成炮灰。今天我就来和大家详细聊聊如何在游戏里实时监控自己的延迟情况,掌握这项技能能让你在PK

王者荣耀宫本武藏怎么玩

最近好多朋友问我宫本武藏怎么玩,说起来这英雄还是挺有意思的,虽然被削了那么多次,但玩起来还是很爽,特别是开大秒脆皮的时候,那感觉真是绝了。我玩宫本也有一段时间了,虽然不是什么大神,但也总结了不少经验,今天就和大家聊聊这个英雄的玩法。技能理解

天天酷跑衣服怎么穿

最近好多小伙伴都在问天天酷跑里的装扮到底该怎么穿,说实话刚开始玩的时候我也是一头雾水,后来慢慢摸索才发现这里面门道还挺多的。装扮不只是好看那么简单,不同的装扮搭配起来效果完全不一样,有的能加分,有的能提升技能效果,关键是要找到适合自己的搭配

英雄联盟大龙小龙有什么用

召唤师们,在峡谷征战的日夜中,我们总会听到队友发出集结的信号——“打龙!”但你是否真正了解,这些盘踞在河道深处的庞然大物,究竟能为战局带来怎样的转机?今天,就让我们重新审视这些峡谷中的战略要冲。无论你是初入峡谷的新兵,还是身经百战的老将,掌

dnf商人怎么赚钱

最近很多兄弟都在问dnf商人怎么赚钱,作为一个在阿拉德大陆混迹多年的老玩家,今天就来和大家唠唠这个事儿。其实说白了,当商人就是低买高卖赚差价,但这里面的门道可不少。我记得最开始玩的时候,身上就几万金币,现在仓库里躺着几亿游戏币,都是慢慢摸索

暗黑破坏神3怎么卸载

各位奈非天,今天咱们来聊聊一个看似简单但不少兄弟都遇到过问题的事儿——彻底卸载暗黑破坏神3。作为刷了无数遍大小秘境的骨灰玩家,我深知有时候想把这游戏从电脑里请出去,比打穿150层大米还费劲。特别是当你换了新硬盘空间告急,或者单纯想跟这款经典

英雄联盟主题曲叫什么

作为一名深耕MOBA领域多年的游戏撰稿人,今天我们来聊聊《英雄联盟》这款现象级游戏的音乐世界。很多新手玩家在踏入召唤师峡谷时,都会被气势恢宏的登录界面音乐所震撼,不禁发问:“这首主题曲叫什么名字?”实际上,这个问题背后是一个丰富多彩的音乐宇

三国志12在野怎么

各位三国志的玩家们,今天我们来深入探讨一下《三国志12》中在野武将的获取与运用。在这个英雄辈出的乱世,能否招揽到强力的在野武将,往往决定了你势力发展的速度与上限。相性是招募在野武将时最关键的考量因素,比如您想要招揽张飞、关羽或者赵云这样的猛

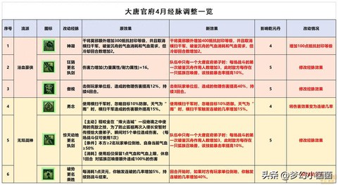
梦幻西游大堂怎么加点

大家好,今天咱们来聊聊“梦幻西游大堂怎么加点”这个话题。作为游戏中人气超高的物理输出门派,大唐官府的加点方法直接影响着你的游戏体验。加点方式多种多样,主要看你平时喜欢做什么,是爱下副本、打BOSS,还是热衷于PK较量,不同的玩法加点思路也完

龙之谷怎么充值苹果

最近在龙之谷手游的论坛和社群中,看到不少使用苹果设备的玩家在询问充值相关的问题。作为一款运营多年的经典MMORPG手游,龙之谷的成长体系与装备强化都离不开钻石的支持,而iOS平台的充值流程与安卓有所不同,这次就专门为苹果玩家梳理一份清晰的充

迷你世界龙舟怎么做

各位迷你世界的小伙伴们!今天咱们来聊聊游戏里超应景的龙舟怎么做。端午节虽然过了,但在沙盒世界里划龙舟的乐趣可不会过时!尤其是在下雨天没法出门的时候,建一艘龙舟来玩,特别有感觉!首先得说说龙舟的获取方式。在端午活动期间,地图上会出现吹着音乐的

实况足球怎么双人同队

想在实况足球里和好兄弟搭档同队征战绿茵场?这个需求其实非常简单,只需要稍微调整一下游戏内的控制器设置就能轻松实现。这绝对是和朋友一起体验游戏乐趣的终极方式,无论是并肩作战挑战强敌,还是互相调侃谁送了关键失误,都能让游戏体验直接拉满。咱们这就